JH8CHUのホームページ>ロジック・チェッカー

ロジック・チェッカー


工事中。(2018/09/08)

  1. 概要

    仕様検討中です。

  2. 1号機

    1. 仕様


    2. 外観
      まだ製作していません。

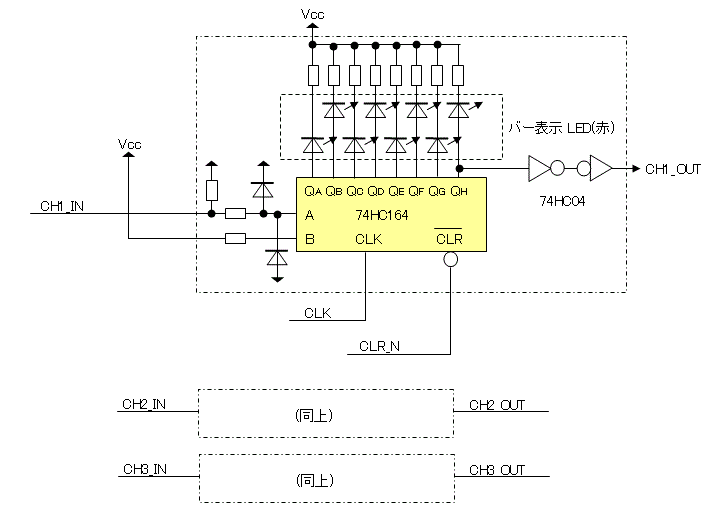
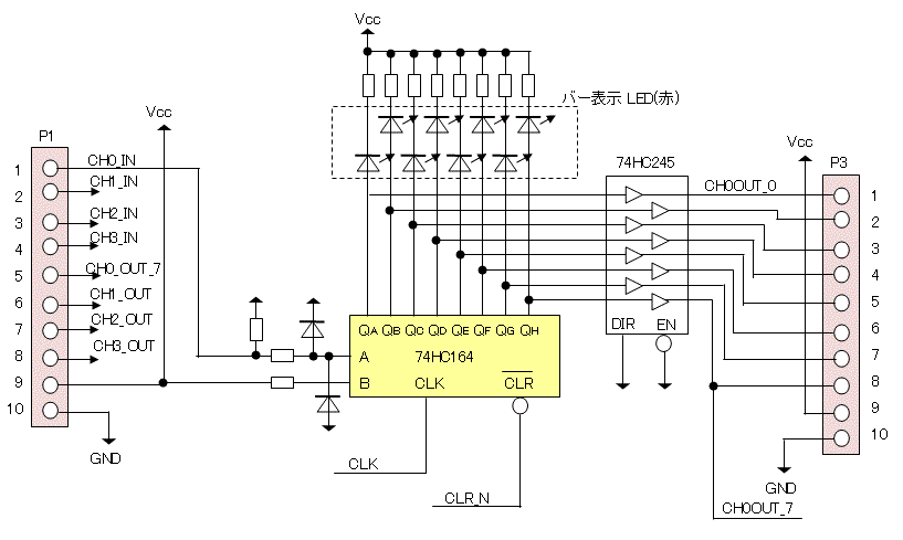
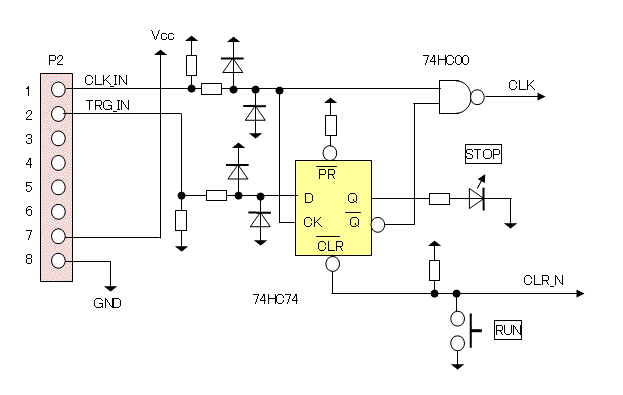
    3. 回路図【暫定版】






    4. 動作確認

    5. 設計と製作

        設計と製作の詳細は工事中。


JH8CHUのホームページ>ロジック・チェッカー


Copyright (C)2018 Masahiro.Matsuda(JH8CHU), all rights reserved.